Sunday March 2026

হটলাইন

সেবা এবং ধাপ

নং শিরোনাম সেবার ধাপ কার্যকলাপ
  
কৃষি সম্প্রসারণ অধিদপ্তরের তথ্য প্রবাহ দেখুন
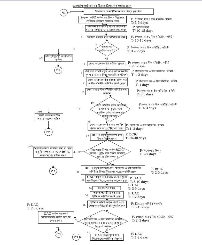
উপজেলা পর্যায়ে সার ডিলার নিয়োগের প্রসেস ম্যাপ দেখুন
উপজেলা পর্যায়ে বীজ উৎপাদন,সংরক্ষণ,বিতরণ সংক্রান্ত প্রসেস ম্যাপ দেখুন
উপজেলা পর্যায়ে মাটির স্বাস্থ্য ব্যবস্থাপনা কার্যক্রমের প্রসেস ম্যাপ দেখুন
উপজেলা পর্যায়ে খুচরা ও পাইকারী বালাইনাশক নিয়োগের প্রসেস ম্যাপ দেখুন
কৃষি সম্প্রসারণ অধিদপ্তরের তথ্য প্রবাহ ম্যাপ দেখুন
উপজেলা পর্যায়ে সমন্বিত ফসল ও বালাই ব্যবস্থাপনা কার্যক্রমের প্রসেস ম্যাপ দেখুন
উপজেলা পর্যায়ে জাত সম্প্রসারণ প্রসেস ম্যাপ দেখুন
উপজেলা পর্যায়ে কৃষি ভূর্তকি সংক্রান্ত প্রসেস ম্যাপ দেখুন
দেখছেন ১ থেকে ৯ পর্যন্ত, মোট ৯ এন্ট্রি

এক্সেসিবিলিটি

স্ক্রিন রিডার ডাউনলোড করুন